中国·永利集团88304(股份)有限公司-官方网站
- 海大首页
- 网上服务大厅
首页
中心概况
中心简介
中心领导
行政机构
学术教授委员会
研究院所及分平台
人才队伍
国家级人才
教学科研人才
专业技术人才
人才引进
测试服务
仪器设备
检验检测资质
仪器培训
收费标准
文件下载
常见问题
科学研究
科研动态
科研平台
科研方向
科研成果
政策文件
研究生教育
通知公告
导师队伍
招生信息
历届研究生
党群园地
党建动态
工会工作
政策文件
文件下载
服务文件
政策文件
管理文件
当前位置:
首页
>>
测试服务
>>
常见问题
>> 正文
26
2010.05
阅读:
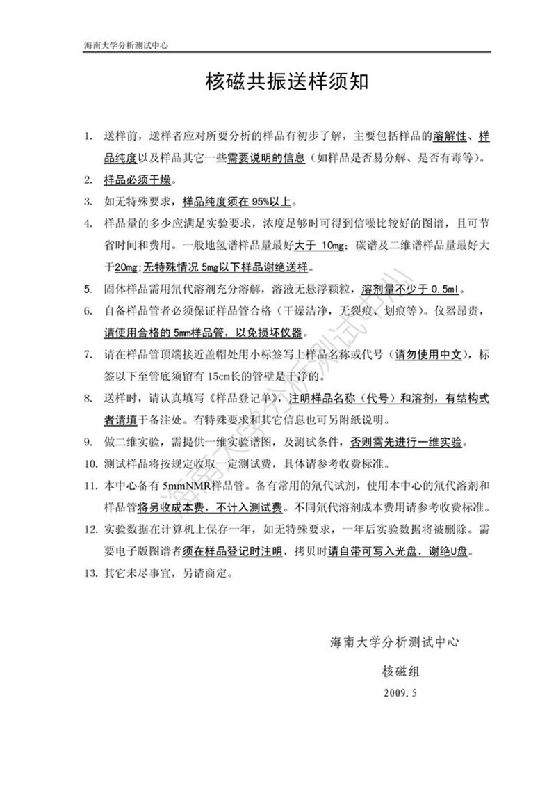
核磁共振送样须知
核磁共振送样须知
版权所有:中国·永利集团88304(股份)有限公司-官方网站
地址:永利官网8号教学楼
电话:0898-66275138
美工支持/中旗网络
分析测试中心